【20250730晚报】国新办发布育儿补贴预算900亿元;中国护照免签全球90多个国家地区;堪察加东岸远海海域发生8.7级地震
(围魏救赵 释义:攻击敌人薄弱后方,迫使其放弃原定目标。 Besiege Wei to rescue Zhao — Attack the enemy's weak point to relieve pressure elsewhere.)
【每日资讯简报】2025年07月30日,农历润六月初六,星期三。中伏第一天。下面是今天的“晚新闻”:
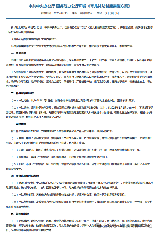
1、中共中央办公厅 国务院办公厅印发《育儿补贴制度实施方案》 育儿补贴:今年初步安排预算900亿元左右


2、堪察加东岸远海海域发生8.7级地震 不会对我国沿岸造成灾害性影响,菲律宾火山地震研究所发布海啸预警。

3、持用中国护照可免签或落地签前往全球90多个国家地区
4、我国已对75个国家实行单方面免签或全面互免签证
5、日本气象厅发布消息称,目前日本多地沿岸正处于海啸预警状态,预计部分地区可出现最高1米的海浪。
6、云南发现7株“冥界之花”,一碰就枯萎,每年露出地表仅40多天

7、美国夏威夷檀香山(火奴鲁鲁)紧急事务管理部门呼吁部分沿海地区居民撤离,并称预计将发生破坏性海啸,如果不能及时撤离,至少前往10层以上高建筑物的4层及以上避难。
8、中国总领事馆:俄罗斯客机失事遇难中国公民身份已确认,总领馆已与其亲属取得联系
9、韩国检方向法院申请拘捕前总统尹锡悦
10、今年第8号台风“竹节草”携风裹雨,上海30日12时更新暴雨黄色为暴雨橙色预警信号。
11、俾路支省一对恋人遭“荣誉处决”,视频引发巴基斯坦全国愤怒,包括部落首领在内16人被捕。
12、有关中美经贸会谈的问题时,郭嘉昆表示,关于此次中美经贸会谈的情况,中方已经发布了消息。我们希望美方同中方一道,按照两国元首通话达成的重要共识,发挥好中美经贸磋商机制的作用,在平等、尊重、互惠基础上,通过对话沟通,增进共识、减少误解、加强合作,争取更多双赢成果,共同推动中美关系健康稳定可持续发展。
13、中俄两国海军将于8月位俄符拉迪沃斯托克附近海空域举行“海上联合-2025”联合演习。联演结束后,双方部分参演兵力赴太平洋相关海域组织第6次海上联合巡航。这是中俄两军年度合作计划内安排,不针对第三方,与当前国际和地区局势无关。
14、中共中央政治局召开会议 决定召开二十届四中全会 分析研究当前经济形
15、北京地铁6号线东四站F出入口正式投用
16、七十二岁老人莫名成五家公司法定代表人 湖南岳塘检察监督撤销不当处罚帮其追回养老钱
17、足坛反腐案18人全部获刑:陈戌源无期,李铁20年。
18、国安部披露:境外间谍在共享充电宝内部加装芯片,窃取用户通讯录、照片、视频、社交账号、支付信息等数据。
19、60元飙升到820元!男子开锁坐地起价遭拒,竟反锁女主人。
20、储户在银行存35万元取款时被清零,曾为人担保借款20万,法院判决银行未经司法程序属违法。
21、张艺兴现身北京街头送外卖,为听障粉丝送上演唱会门票,网友:建议全国巡送!
22、北京执法人员突击查处“黑牙医”,人员、场所资质全无。

23、北京全面启动建设家医管理中心,引导更多居民签约家庭医生。
(儒商网儒学商道公众号“每日资讯”精选人民日报、新华社、央视等媒体发布的及时新闻,早晚三分钟,知晓天下事!)
-
请您注意:
- ·自觉遵守:爱国、守法、自律、真实、文明的原则:《全国青少年网络文明公约》
- ·尊重网上道德,遵守《全国人大常委会关于维护互联网安全的决定》及中华人民共和国其他各项有关法律法规
- ·尊重网上道德,遵守《全国人大常委会关于维护互联网安全的决定》及中华人民共和国其他各项有关法律法规
- ·承担一切因您的行为而直接或间接导致的民事或刑事法律责任。















